Be a happy and strong coder
Subscribe
Sign in
Home
Ranking
Candidate Generation
Archive
About
Latest
Top
Discussions
Actions Speak Louder than Words: Trillion-Parameter Sequential Transducers for Generative Recommendations - Part I
A major breakthrough in integrating generative LLMs with recommendation systems.
Feb 28
•
Fan
7
8
January 2025
Optimization in Multi Task Learning III
Gradient Surgery, Impartial Learning, Random Loss Weighting and Scalarization.
Jan 24
•
Fan
2
November 2023
Optimization in Multi Task Learning II
Dynamic Weight Averaging, Dynamic Task Prioritization and MTL as Multi-Objective Optimization
Nov 18, 2023
•
Fan
1
October 2023
Optimization in Multi Task Learning I
Understand and implement popular multi task optimizers
Oct 28, 2023
•
Fan
3
Modeling Task Relationships in Multi-task Learning with Multi-gate Mixture-of-Experts
Modeling the tradeoffs between task-specific objectives and inter-task relationships
Oct 14, 2023
•
Fan
4
3
Entire Space Multi-Task Model: An Effective Approach for Estimating Post-Click Conversion Rate
The Classic sequential multi-task model from Alibaba
Oct 7, 2023
•
Fan
4
3
September 2023
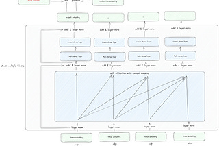
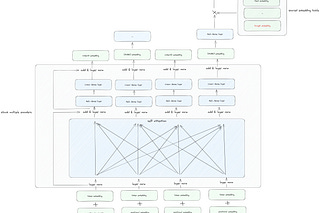
BERT4Rec: Sequential Recommendation with Bidirectional Encoder Representations from Transformer
When BERT meets sequential recommendation
Sep 23, 2023
•
Fan
4
2
SASRec: Self-Attentive Sequential Recommendation
When Transformer meets sequential recommendation
Sep 16, 2023
•
Fan
2
A Gentle Introduction to BERT - Pre-training of Deep Bidirectional Transformers for Language Understanding
Welcome to the new era of NLP
Sep 2, 2023
•
Fan
1
August 2023
Transformer with code Part II - Encoder and Decoder
Build the encoders, decoders and put everything together
Aug 26, 2023
•
Fan
1
3
Transformer with code Part I - Positional Encoding and Multi-Head Self Attention
Yet another tutorial for Transformer
Aug 19, 2023
•
Fan
1
6
FinalMLP: An Enhanced Two-Stream MLP Model for CTR Prediction
The SOTA of CTR prediction model from Huawei
Aug 11, 2023
•
Fan
2
This site requires JavaScript to run correctly. Please
turn on JavaScript
or unblock scripts